當前位置:首頁 > >

2019“漫步澳門街”第二十四屆青少年學生書法比賽得獎名單

2019-07-25

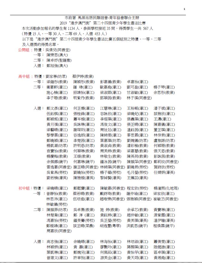
       由市政署馬黑祐居民聯誼會-青年協會聯合主辦, 2019漫步澳門街第二十四屆青少年學生書法比賽 ,本次活動參加報名的學生有1134人,參與學校接近35間;得獎學生一共 567人。


(特優15人、一等30人、二等69人、入選 453人)

 

詳情請查閱附件: